化妝品的功效性對于消費者來說有著重要的意義,但目前國內化妝品行業仍存在“重宣稱輕功效”的現象,即產品描述和宣傳與化妝品實際效果不符。《化妝品監督管理條例》指出,化妝品功效宣稱應當有充分的科學依據。隨著《化妝品分類規則和分類目錄》和《化妝品功效宣稱評價規范》等系列新規的相繼出臺,我國化妝品進入功效評價時代。
作為開展化妝品功效評價的重要技術支撐,化妝品檢驗檢測將迎來哪些新變化?本文從化妝品功效檢測現狀入手,結合新法規提出的要求進行分析,并對化妝品檢驗檢測未來發展作出預判。
檢驗方法及檢驗機構現狀
相較于全球其他國家和地區,我國化妝品功效評價管理和研究起步較晚,功效檢測方法體系也不夠全面。在現行法規規范方面,《化妝品安全技術規范》明確了部分功效宣稱的國家標準,包括防曬功效檢測、祛斑美白功效檢測以及防脫發功效檢測。行業標準方面,僅有工信部在2011年發布的QB/T4256-2011《化妝品保濕功效評價指南》,但其中注明了“該判定標準不是化妝品保濕功效判定的唯一方法”。此外,近年來有近20個相關團體標準相繼建立,可用于各類功效宣稱檢測,包括控油功效測試方法、影響皮膚表面酸堿度測試方法、抗皺功效測試方法、改善眼角紋功效臨床評價方法、祛痘類功效性護膚品臨床評價標準、舒敏類功效性護膚品臨床評價標準等。
從企業合規的角度來看,化妝品功效宣稱試驗應當優先選擇我國相關強制性國家標準、技術規范、行業標準等規定的方法。如沒有這些層面規定的方法時,可以選擇國外相關法規或技術標準規定的方法,國內外權威組織、技術機構及其行業協會發布的方法,以及期刊公開發表的方法或企業自行擬定建立的方法等。
根據《化妝品功效宣稱評價規范》,具有祛斑美白、防曬和防脫發功效的化妝品,應當由化妝品注冊和備案檢驗機構按照強制性國家標準、技術規范的要求開展人體功效評價試驗,并出具報告。隨著化妝品安全和功效監管日趨嚴格,一大批化妝品檢驗機構開始涌現,且不少化妝品注冊和備案檢驗檢測機構都推出了功效評價試驗服務,部分企業也著手開始建立或完善內部的功效檢測項目,也有企業開始投資建立化妝品功效實驗室。
伴隨大批第三方功效檢測機構建立,很多亂象問題也開始顯現。例如在收費方面,相同的試驗在不同機構存在2-3倍的價格差異,甚至有機構出具虛假檢驗檢測報告以獲利。國家有關監管部門對此作出嚴格要求,如今年7月8日,國家市場監管總局發布關于《市場監管總局督促電商平臺企業核查處理買賣虛假檢測報告行為》的公告,要求淘寶、拼多多等平臺企業依法履行平臺主體責任,對在平臺上銷售虛假檢驗檢測報告的網店立即進行處置,責成上海市、浙江省等地市場監督管理部門立即依法調查相關檢驗檢測機構,堅決打擊出具虛假檢驗檢測報告違法行為,維護檢驗檢測市場秩序。由此可見,監管部門對化妝品檢驗市場保持著高壓監管態勢。
法規設新要求及過渡期
2019年9月,國家藥監局發布《化妝品注冊和備案檢驗工作規范》,除常規的微生物項目、理化項目、毒理學試驗和人體安全性外,首次提到功效評價檢驗,但該文件中涉及到的功效評價檢驗項目僅含有防曬化妝品的功效評價檢驗項目,其他功效宣稱則提到根據《化妝品功效評價指導原則》確定檢驗項目。2021年4月9日,國家藥監局正式發布《化妝品功效宣稱評價規范》(以下簡稱《規范》),各類功效宣稱檢驗要求有法可依。
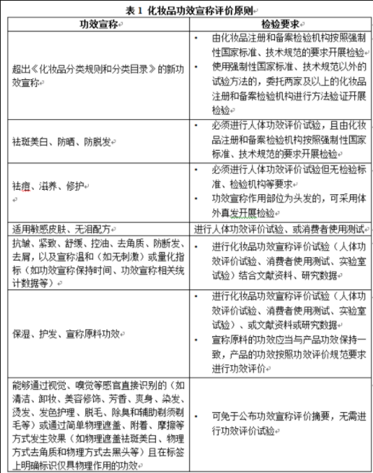
在功效檢驗要求方面,《規范》提出不同的功效宣稱,評價方法要求不同,具體可參見表1。除此之外,企業還應當注意,有些功效宣稱有使用人群或使用部位的前提。例如,嬰幼兒(0~3周歲,含3周歲)使用的化妝品,功效宣稱僅限于清潔、保濕、護發、防曬、舒緩、爽身;兒童(3~12周歲,含12周歲)使用的化妝品,功效宣稱僅限于清潔、卸妝、保濕、美容修飾、芳香、護發、防曬、修護、舒緩、爽身;手部和足部使用的產品,不得有除臭功效;眼部、唇部、面部使用的產品,不得有脫毛功效;發用產品不得宣稱防曬;口唇用品不得宣稱祛斑美白。

表1 化妝品功效宣稱評價原則
在等效評價方面,《規范》提出,同一化妝品注冊人、備案人申請注冊或進行備案的同系列彩妝產品,在滿足等效評價的條件和要求時,可以按照等效評價指導原則開展功效宣稱評價。如多色號系列彩妝產品(宣稱具有祛痘、滋養、修護功效的產品除外),在符合等效評價的條件和要求時,可以共用功效宣稱評價試驗數據(與多色號防曬化妝品防曬指數檢驗規則一致)。但也有條件和要求限制,既同一化妝品注冊人、備案人多色號系列彩妝產品,配方中除著色劑(含色調調整部分)的種類或含量不同外,基礎配方成分種類、含量相同,且其系列名稱相同;同一化妝品注冊人、備案人多色號系列彩妝產品,可以以抽檢形式開展功效宣稱評價試驗,抽檢產品數量應當不低于系列產品總數量的20%,總數不足5個的以5個計。應當優先選擇著色劑含量最低的產品開展功效宣稱評價試驗并出具試驗報告。開展等效評價的產品,應當保留等效評價報告和開展功效宣稱評價試驗的產品試驗報告備查,在編制功效宣稱依據的摘要時,應當說明共用功效宣稱評價試驗數據的情況。
在摘要內容方面,《規范》進一步明確化妝品注冊備案前,應當在國家藥監局指定的專門網站上傳產品功效宣稱評價摘要,內容包括產品基本信息、功效宣稱評價項目及評價機構、評價方法與結果簡述、功效宣稱評價結論,需闡明產品的功效宣稱與評價方法及結果之間的關聯性。
過渡期方面,《規范》明確:2022年1月1日起,化妝品注冊人、備案人申請特殊化妝品注冊或者進行普通化妝品備案的,應當依據《規范》的要求對化妝品的功效宣稱進行評價,并在國家藥監局指定的專門網站上傳產品功效宣稱依據的摘要。2021年5月1日前已取得注冊或者完成備案的化妝品,化妝品注冊人、備案人應當于2023年5月1日前,按照《規范》要求,對化妝品的功效宣稱進行評價,并上傳產品功效宣稱依據的摘要。2021年5月1日~2021年12月31日期間取得注冊或者完成備案的化妝品,化妝品注冊人、備案人應當于2022年5月1日前,按照《規范》要求,對化妝品的功效宣稱進行評價,并上傳產品功效宣稱依據的摘要。
需求驅動行業向前發展
《化妝品監督管理條例》《化妝品功效宣稱評價規范》《化妝品標簽管理辦法》《兒童化妝品監督管理規定》等一系列法規的出臺,表明監管部門對化妝品的功效評價管理越來越嚴。與此同時,化妝品相關虛假宣稱處罰層出不窮,知名品牌也頻頻被曝出問題,可見化妝品功效宣稱仍存亂象亟待整治。在此形勢下,化妝品行業已將功效性評價提上日程,但目前我國在化妝品功效性評價方面方法標準依據有限,后續勢必在行業驅動下推出更多的檢測方法。企業及相關團體組織也將積極建立標準化技術方法,這對完善我國化妝品功效評價體系具有重要意義。
對于企業來說,在增強化妝品功效評價的意識后,必然會加大研發能力,同時在研發過程中也會對功效驗證產生需求,進一步拓寬檢驗機構服務的市場。在法規體系日益完善的情況下,我國化妝品檢測機構在質量監督體系建設、檢測人員的培養、檢測技術等方面的能力也將不斷提升。(作者單位:瑞旭集團日化事業部)
相關推薦:
- 化妝品延緩皮膚衰老功效人體評價試驗方法
- 一文看懂新規下化妝品功效宣傳要求嗎?
- 無化學成分添加的化妝品不存在 “純天然”屬違法宣稱
- 重點監測重金屬、激素、抗生素、防腐劑!涉及兒童化妝品、祛斑等18類產品
- 化妝品監督管理常見問題解答之化妝品命名的準確性及客觀性探析
- 化妝品監督管理常見問題解答之化妝品中的植物組分及其名稱
我們的服務:
