
2020年6月29日,國務院對外發布《化妝品監督管理條例》(國令第727號),并于2021年1月1日起施行。
《化妝品監督管理條例》落地歷程
- 《化妝品衛生監督條例》于1989年發布,1990年實施。
- 《化妝品衛生監督條例》(修訂)作為2013年、2014年、2015年國務院立法工作計劃項目。
- 2014年11月8日,國家食品藥品監督管理總局發布的《化妝品監督管理條例(征求意見稿)》(以下簡稱《條例》)公開征求意見。《條例》不僅在完善了對化妝品原料管理、生產經營、廣告宣傳方面的規定,還增加了針對新興的網絡銷售模式的監管內容。
- 2015年7月20日,公布《化妝品監督管理條例(修訂草案送審稿)》(以下簡稱送審稿),報送國務院。并公開征求意見。送審稿更側重于事中和事后監管,“簡政放權”的思路彰顯無遺。
- 2018年期間,國家司法部教科文衛法制司、國家藥品監督管理局法制司、國家藥品監督管理局藥化監管司成立調研組對化妝品生產、經營企業及行業協會進行《化妝品監督管理條例》立法調研。
- 2018年12月18日,中國向 WTO/TBT國家通報咨詢中心提交G/TBT/N/CHN/1310號通報。
- 2020年1月3日,國務院總理李克強主持召開國務院第77次常務會議通過《化妝品監督管理條例(草案)》
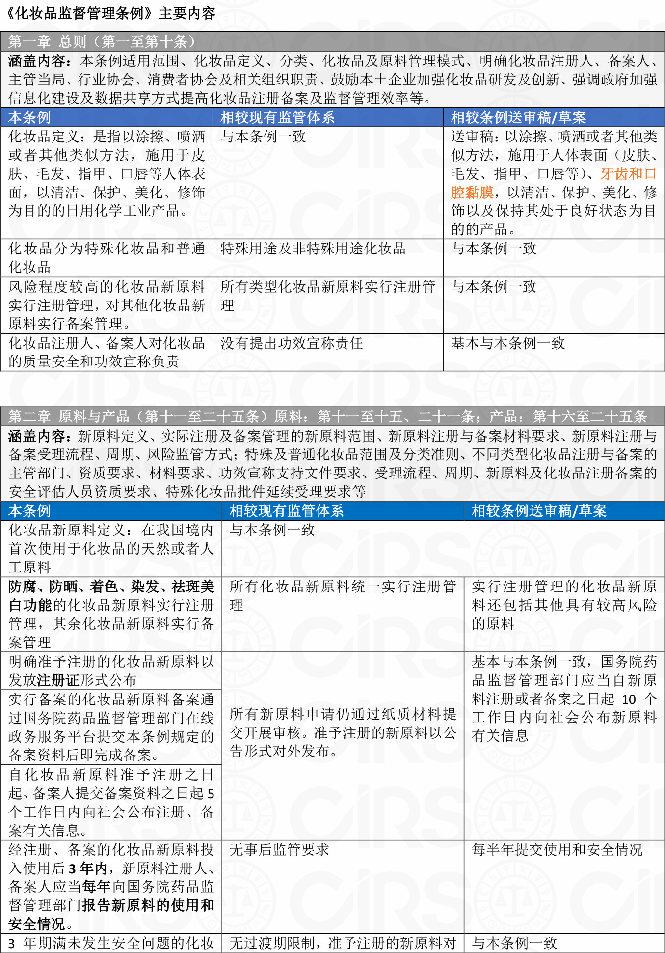
本條例一共有六章八十條。分為總則(十條)、原料與產品(十五條)、生產經營(二十條)、監督管理(十三條)、法律責任(十八條)、附則(四條)。瑞旭集團對本條例涉及的主要內容、較之現有監管體系及以往發布的條例草案版本進行分析。
《化妝品監督管理條例》主要內容







《化妝品監督管理條例》將替代實施了三十年來的《化妝品衛生監督條例》。本條例將是中國化妝品史上最嚴的監管法規。本條例的實施將代表著了中國化妝品2.0時代的到來。半年的過渡期需要企業進行快速的升級調整來應對新條例以及后續一系列二級法規的要求。本條例主要內容匯總如下:
- 強調化妝品注冊人、備案人對化妝品質量安全和功效宣稱負責。履行上市前注冊備案管理的相關義務,并自行或者委托專業機構開展產品上市前的安全評估。履行上市后不良反應監測、評價及報告、產品風險控制及召回、產品及原料安全性再評估等相關義務,承擔注冊備案產品質量安全的主體責任。境外化妝品注冊人、備案人應當指定我國境內的企業法人辦理化妝品注冊、備案,協助開展化妝品不良反應監測、實施產品召回。涉及委托生產化妝品的,化妝品注冊人、備案人應當委托取得相應化妝品生產許可的企業,并對受委托企業(以下稱受托生產企業)的生產活動進行監督。受托生產企業應當對生產活動負責,并接受化妝品注冊人、備案人的監督。除了注冊人、備案人,同時也指明了供應鏈環節中進口商的工作職責應當對擬進口的化妝品是否已經注冊或者備案以及是否符合本條例和強制性國家標準、技術規范進行審核;審核不合格的,不得進口。進口商應當如實記錄進口化妝品的信息,記錄保存期限應當符合本條例第三十一條第一款的規定。化妝品注冊人、備案人、受托生產企業應當設置質量安全負責人,且具備化妝品質量安全相關專業知識,并有5年以上化妝品生產或者質量安全管理經驗。如果未設置質量安全負責人,將面臨處以最高10倍貨值的罰款及違法單位相關負責人5年內禁止其從事化妝品生產經營活動。
- 相較于現有進口非特殊用途化妝品境內責任人的責任范圍包括產品備案、進口、經營與安全。而對于特殊用途化妝品的在華申報責任單位僅對產品注冊負責。本條例明確了化妝品注冊人、備案人以及境外化妝品注冊人、備案人指定的境內企業法人的責任。
- 化妝品新原料根據風險程度實行分類管理。防腐、防曬、著色、染發、祛斑美白功能的新原料實行注冊管理,其余新原料按備案管理。增加了化妝品新原料上市后的監管要求,需要每年提交新原料的使用和安全情況,如果未按條例進行提交報告的將最高罰款50萬元。3年監管期間通過注冊或備案的新原料仍按新原料管理,3年后未發生安全問題的新原料將納入已使用化妝品原料目錄IECIC清單。隨著科學的發展,如果化妝品原料的安全性發生變化,經再評估后具有安全風險的原料將被撤消注冊或備案并收錄到禁用原料清單中。
- 特殊化妝品范圍縮小至染發、燙發、祛斑美白、防曬、防脫發的化妝品以及宣稱新功效的化妝品。對于后續宣稱新功效的化妝品的判定主要依據化妝品分類規則和分類目錄。
- 新增化妝品注冊、備案人資質要求。并要求首次申請特殊化妝品注冊或者首次進行普通化妝品備案時需提供化妝品注冊、備案人資質證明文件。證明文件需要滿足三方面的要求:1)依法設立的企業或者其他組織;2)有與申請注冊、進行備案的產品相適應的質量管理體系;3)有化妝品不良反應監測與評價能力。
- 相較于之前的條例草案,本條例中對于企業違法行為以及違法單位相關負責人的處罰力度堪稱中國化妝品史上最嚴。不僅增加了違法企業及相關負責人的罰款金額,并可能面臨終身禁止從事化妝品生產經營活動的處罰結果。其中包括:
- 無證生產化妝品
- 生產經營或者進口未經注冊的特殊化妝品
- 添加禁用成分用于化妝品生產
- 添加化妝品新原料用于化妝品生產
- 添加可能危害人體健康的物質,或者使用超過使用期限、廢棄、回收的化妝品或者原料生產化妝品
- 申請化妝品行政許可時提供虛假資料或者采取其他欺騙手段的
- 牙膏雖然沒有歸入化妝品定義中,但需進行事前備案,進口牙膏產品按照目前的政策要求需通過開展動物實驗完成備案后才能進口。提高了牙膏入市門檻。
- 普通美容香皂無需進行事前備案即可進口。這將大大加快這類產品的入市周期。而宣稱特殊化妝品功效的香皂仍化妝品進行事前注冊方可生產、進口。
- 用于育發、脫毛、美乳、健美、除臭的化妝品在2026年后將不按照化妝品進行管理。未來監管要求有待新法規文件的出臺。
相關鏈接:
為幫助全球化妝品及原料企業能夠第一時間了解本條例的內容,瑞旭集團翻譯并免費發布《化妝品監督管理條例》法規原文及解讀的英、韓、日語版本。
點擊圖片了解詳情!

