近年來,全球城市化及工業化進程明顯加快,空氣污染比較嚴重,已經成為危害人體健康的重要公共衛生問題。室外空氣污染物成分主要包括顆粒物(Particulate matter,PM)、二氧化硫、二氧化氮、臭氧及一氧化碳,其中PM2.5仍是當前我國絕大多數城市的主要空氣污染物,嚴重影響我國空氣質量,危害居民機體健康。
PM2.5是固體與液體混合的顆粒,具有粒徑小而比表面積大的特征,易附著空氣中的有害物質及有毒物質,組成非常復雜,主要包括:NO3-、SO42-、NH4+等水溶性無機離子,無機碳、有機碳、碳酸鹽碳等含碳組分,脂肪烴、多環芳烴酮、多環芳烴等有機物成分,鋅(Zn)、鉛(Pb)、銅(Cu)、錳(Mn)、鎳(Ni)等多種重金屬元素以及花粉、細菌等生物組分。PM2.5中水溶性組分、金屬元素及有機成分等均具有細胞毒性,可以降低細胞活性,促進炎癥因子表達,同時引起氧化應激、免疫損傷,還可能致突變。皮膚作為機體最大的器官,是機體與外界環境之間的主要防御屏障,長時間暴露于環境 PM2.5容易受到損害。PM2.5附著在皮膚表面,其中一些脂溶性成分如多環芳烴(PAH)等,容易滲透進入皮膚,損傷皮膚屏障功能。
而芳烴受體(AHR),也稱為二惡英受體,是一種配體依賴性轉錄因子,可被大量外源性和內源性環境因素激活,包括多環芳烴(PAHs)和鹵代芳烴(HAHs或二惡英),以及源自L-色氨酸(L-Trp)分解代謝的代謝物。環境化學物如PM2.5,二惡英等可能通過AHR作用于多種信號通路,打破細胞穩態,導致氧化應激和炎癥的發生,破壞皮膚屏障功能。
我們以發表在《Redox report : communications in free radical research》雜志上題目為“Lycium Barbarum polysaccharide protects HaCaT cells from PM2.5-induced apoptosis via inhibiting oxidative stress, ER stress and autophagy”的文章中抗污染功效部分進行舉例說明:
枸杞多糖(Lycium barbarum,LBP)是從枸杞中提取的天然多糖,具有抗炎、抗細胞凋亡、抗衰老等作用。報道稱LBP可通過調節Nrf2信號調節細胞內氧化應激水平,保護HaCaT細胞和人皮膚成纖維細胞(HSF)免受紫外線輻射的損傷。然而,枸杞多糖對PM2.5引起的損傷的保護作用尚不清楚。因此,該研究探討了枸杞多糖對PM2.5誘導的HaCaT細胞損傷的保護作用及機制。
采用MTT法和LDH法測定細胞活力。結果顯示,PM2.5可誘導細胞增殖抑制并導致細胞死亡,而LBP預處理可減輕PM2.5誘導的細胞毒性。此外,通過細胞形態學觀察枸杞多糖對HaCaT的保護作用,枸杞多糖可顯著改善PM2.5誘導的細胞形態學損傷。

圖 1 細胞活力、細胞毒性測定及細胞形態的熒光顯微鏡分析
PM2.5誘導的HaCaT凋亡是加重細胞毒性、導致細胞損傷的重要因素,采用Annexin V-FITC和PI染色來評價其對細胞凋亡的影響。結果顯示,PM2.5誘導的細胞凋亡率較高,LBP顯著降低PM2.5誘導的細胞凋亡和細胞死亡。

圖 2 細胞凋亡染色分析及陽性細胞統計
通過細胞內ROS水平、MDA含量和SOD活性評估氧化應激/損傷。采用DCFH-DA和DHE標記細胞內ROS,并在熒光顯微鏡下觀察。結果顯示,PM2.5誘導的細胞內ROS和MDA含量顯著增加,SOD活性增強。活性氧(ROS)的產生增加是PM2.5對人體有害影響的主要機制之一。環境污染物多環芳烴等刺激AHR激活,從而上調細胞色素P450 1A家族的表達,通過解偶聯機制導致ROS產生。ROS通過氧化脂質、蛋白質和核苷酸等重要生物分子損傷角質形成細胞,DNA損傷可通過增加基質金屬蛋白酶表達和膠原蛋白降解來誘導衰老。

圖 3 細胞內ROS熒光染色、ROS和MDA水平統計及SOD活性分析
PM2.5觸發線粒體自噬,激活線粒體相關凋亡信號Bax/Bcl-2,但持續的線粒體自噬可能加重線粒體損傷,誘導細胞凋亡。利用GFP-LC3腺病毒和Mito tracker Red標記HaCaT細胞中的自噬體和線粒體,檢測線粒體自噬過程。JC-1法測定線粒體膜電位。由圖4可知,在PM2.5處理的細胞中可以明顯觀察到線粒體及自噬體的黃色點,表明PM2.5誘導了HaCaT細胞的線粒體自噬;PM2.5誘導的細胞內呈現大面積綠色熒光,線粒體膜電位顯著降低,而自噬抑制劑3-MA可降低PM2.5誘導的細胞凋亡。


圖 4 線粒體自噬過程及JC-1法測定線粒體膜電位
除文章內容以外,還可以通過測定AHR相關基因表達變化等手段進一步分析化妝品的抗污染功效。如圖5所示,PM2.5誘導AHR表達,引起AHR核易位,與對照組相比,PM2.5處理的細胞和皮膚AHR染色強度顯著增加。這些發現表明PM2.5可誘導角質形成細胞的AHR活化,當AHR響應配體激活從細胞質易位到細胞核時,多靶基因受到轉錄及表達調控,引起細胞氧化應激及炎癥級聯反應等損傷效應,從而加速細胞衰老,或引發各種病態反應。

圖 5 AHR轉位到細胞核的免疫熒光分析
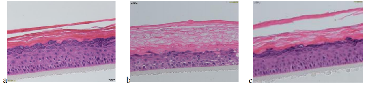
待測活性物與BAP聯合作用于EpiKutis® 皮膚模型后,形態學結果見圖6。與空白對照組(Control)相比,刺激組(BAP)的角質層增厚、排列疏松、空泡明顯且分化不完全;活細胞層(顆粒層、棘層、基底層)活細胞數目減少,基底層細胞空泡明顯,排列疏散。

圖 6 不同處理條件下表皮模型的形態學變化情況(放大40倍)
(a.空白對照組,b.BAP刺激組,c.待測活性物組)
PM2.5會在許多類型的細胞和組織中引起炎癥反應,采用plex方法檢測3D人體表皮模型的細胞因子和趨化因子表達譜。如圖7所示,當3D人體表皮模型暴露于PM2.5時,CXCL1和IL-8水平顯著升高。此外,PM2.5暴露還會導致TBARS含量增加,表明暴露于PM2.5會增強細胞脂質過氧化作用。
中性粒細胞是維持皮膚穩態的重要細胞:中性粒細胞被激活并遷移到傷口部位引起愈合反應。然而,中性粒細胞過度或不受調節的激活可能與炎癥加劇有關。中性粒細胞在皮膚中響應趨化因子,特別是IL-8而遷移,因此研究表皮釋放的趨化因子對中性粒細胞趨化性的影響。由圖7-D可知,與未處理的表皮培養基相比,暴露于PM2.5的人表皮模型的條件培養基顯著增強了中性粒細胞趨化性。

圖 7 CXCL1和IL-8 mRNA、TBARS水平;中性粒細胞遷移試驗
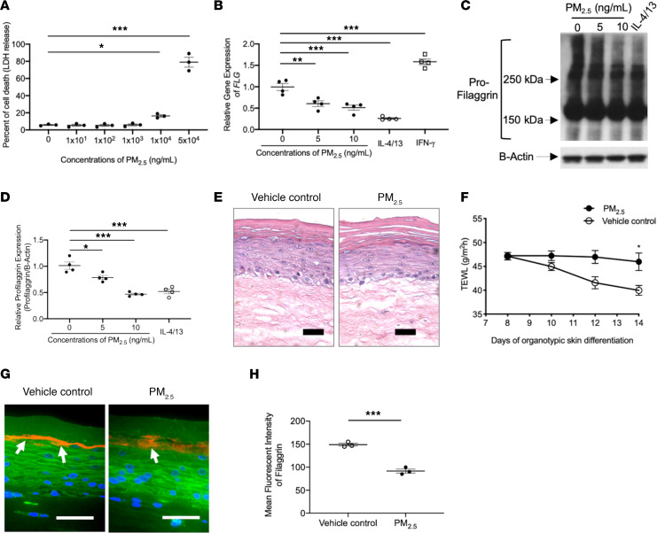
通過體外實驗研究PM2.5對絲聚蛋白(FLG)和皮膚屏障功能的影響。該研究采用PM2.5刺激分化的角質形成細胞,并評估FLG的表達。如圖8所示,FLG基因表達與單獨培養基處理細胞相比顯著降低。Th2細胞因子抑制FLG表達, IFN-γ上調FLG表達。Western blotting在蛋白水平上也證實了該結果。此外,PM2.5處理降低了大分子量形式的pro-FLG(>150 kDa)水平,但較小分子量的FLG(<150 kDa)受PM2.5處理影響較小,可能是由于PM2.5處理后pro-FLG沒有足夠時間進行完全的蛋白水解處理。
進一步評估PM2.5介導的FLG和表皮屏障功能的抑制作用,測定三維皮膚培養物經皮失水(TEWL)和FLG表達。H&E染色結果表明,PM2.5處理的皮膚培養物角質層分化程度低于對照組,而TEWL明顯高于對照組。此外,與對照組相比,PM2.5處理的皮膚培養物中FLG染色強度顯著降低。在分子水平上,這一過程由PM2.5誘導的TNF-α介導,多環芳烴與芳烴受體結合時激活芳烴受體(AHRs),然后誘導AHR向細胞核易位以調節細胞基因表達,導致經皮失水增加,皮膚FLG含量缺乏,隨后引起皮膚屏障功能障礙。

圖 8 PM2.5對角質形成細胞和皮膚模型中FLG及皮膚屏障功能的影響

圖 9 PM2.5引起皮膚屏障功能障礙機理圖
參考文獻
1.Zhu S, Li X, Dang B, et al. Lycium Barbarum polysaccharide protects HaCaT cells from PM2.5-induced apoptosis via inhibiting oxidative stress, ER stress and autophagy. Redox Rep. 2022;27(1):32-44.
2.Kono M, Okuda T, Ishihara N, et al. Chemokine expression in human 3-dimensional cultured epidermis exposed to PM2.5 collected by cyclonic separation. Toxicol Res. 2022;39(1):1-13.
3.Fan L ,Wang H ,Ben S , et al.Genetic variant in a BaP-activated super-enhancer increases prostate cancer risk by promoting AhR-mediated FAM227A expression[J].Journal of Biomedical Research,2024,38(02):149-162.
4.Eui B K ,Jihyun K ,Elena G , et al.Particulate matter causes skin barrier dysfunction.[J].JCI insight,2021,6(5):
