
2024年1月22日,生態環境部發布了關于發布《固體廢物分類與代碼目錄》的公告,具體內容如下:
為推動落實《中華人民共和國固體廢物污染環境防治法》關于固體廢物轉移管理、信息公開和工業固體廢物管理臺賬、排污許可、環境統計等要求,提升固體廢物管理規范化、精細化、信息化水平,我部制定了《固體廢物分類與代碼目錄》。現予以發布,自發布之日起施行。
具體內容可在生態環境部網站(www.mee.gov.cn)查詢。
特此公告。
生態環境部
2024年1月19日
附件內容如下:
固體廢物分類與代碼目錄
- 為貫徹落實《中華人民共和國固體廢物污染環境防治 法》有關規定,推進固體廢物規范化、精細化、信息化管理,制定 本目錄。
- 本目錄適用于工業固體廢物管理臺賬制定、工業固體 廢物排污許可管理、固體廢物跨省轉移、固體廢物信息公開等工作。 本目錄不作為固體廢物屬性鑒別的依據。 危險廢物的分類與代碼按照《國家危險廢物名錄》執行,不屬 于危險廢物的固體廢物分類與代碼,按照本目錄執行。
- 本目錄的一級分類依據《中華人民共和國固體廢物污 染環境防治法》進行劃分,包括工業固體廢物、生活垃圾、建筑垃 圾、農業固體廢物和其他固體廢物。
- 本目錄的二級分類按照產生源和物質屬性進行劃分。 產生量較大的,以物質屬性分類為主;其他以產生源分類為主。
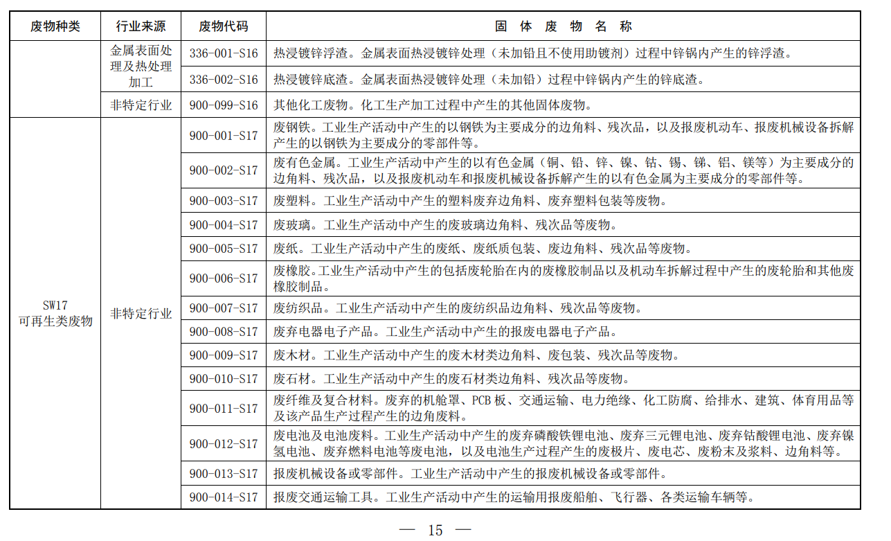
- 本目錄的固體廢物代碼由數字和字母組成,其中第 1-3 位代表固體廢物的產生行業;第 4-6 位為固體廢物的順序代碼,從 “001”到“099”;第 7-9 位為固體廢物二級分類的類別代碼,從“S01” 到“S99”,其中“S01-S59(不含 S08)”“S60-S69”“S70-S79”“S80-S89” “S90-S99”分別是工業固體廢物、生活垃圾、建筑垃圾、農業固體 — 3 — 廢物和其他固體廢物的代碼字段范圍。
- 本目錄中有關術語的含義如下: (一)廢物種類,是指工業固體廢物、生活垃圾、建筑垃圾、 農業固體廢物和其他固體廢物的二級分類。 (二)行業來源,是指固體廢物對應的產生行業,對照《國民 經濟行業分類》(GB/T 4754-2017)進行確定。 (三)固體廢物名稱,包括簡稱和描述兩部分,固體廢物簡稱 按照行業規范或約定俗成的方式進行命名,固體廢物描述部分是對 固體廢物較為全面的定義,主要從使用原料、生產工藝、產生環節、 物理性狀、主要成分及污染特性等方面進行描述。
- 本目錄根據實際情況動態調整。
- 本目錄自發布之日起施行。
















https://www.mee.gov.cn/xxgk2018/xxgk/xxgk01/202402/t20240201_1065530.html
