為規范和指導安全風險評估工作,保障化妝品消費安全,國家食品藥品監督管理總局藥品化妝品注冊管理司組織起草了《化妝品安全風險評估指南》(征求意見稿)(以下簡稱《指南》),并與2015年11月10日向社會公開征求意見。
化妝品是各種原料的組合,原料的安全性是產品安全的先決條件。化妝品的安全性評價應基于所有原料和風險物質的評估,從而有效地反映出化妝品的潛在風險。
一. 出臺背景
目前,美國、歐盟、日本等發達國家和地區,已經廣泛運用風險評估手段對化妝品安全性進行評價。而我國尚無化妝品安全風險評估指導性文件,原國家食品藥品監管局印發的《化妝品中可能存在的安全性風險物質風險評估指南》(國食藥監許〔2010〕339號)僅是針對化妝品中可能存在的安全性風險物質的風險評估程序進行了描述,難以科學、系統地指導化妝品安全風險評估工作。二. 主要內容
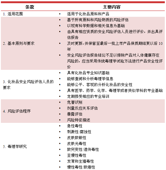
《指南》以歐盟《化妝品安全性評價指南》(第11版)為基礎,結合我國化妝品產業特點及現狀,力求做到科學性和可行性。內容共計9部分,并以附錄的形式中提供了化妝品原料風險評估報告和化妝品產品安全性評價報告的式樣。《指南》內容概要詳見表1。表1 《化妝品安全風險評估指南》概要


根據風險評估原則,化妝品風險評估需對化妝品原料和風險物質逐一展開。但《指南》同時也指出:對于某些符合特定要求的原料,評估內容可被簡化,詳見表2。
三、CIRS解讀
- 風險評估被分為“化妝品原料的風險評估報告”和“化妝品產品的安全評價報告”,對評估人員、評估程序、毒理學研究以及相應報告都有詳細說明。
- 化妝品中某些原料之間可能存在化學、生物學等相互作用,因而需對其產生的風險物質進行評估。
- 《指南》對化妝品安全風險評估人員設定門檻,即應當具有醫學、藥學、化學、毒理學或者類似學科的專業基礎,取得大學本科以上文憑或其他正式資格證明,并具有5年以上相關專業從業經歷。評估人員專業背景要求與歐盟相關規定類似。
- 危害識別所依據的原料或風險物質的毒理學試驗結果需符合我國現行的化妝品技術規范或國際上通用的判定原則,從而確定該原料或風險物質的毒性特征及程度。
- 對于國際上已有評估結論或者安全限量的原料,需判斷其評估資料是否符合我國現行法規,且應重點關注是否有可能缺少局部的刺激性資料。
- 對于化妝品原料帶入的、生產過程中產生或帶入的物質,可先判斷其是否屬于禁用及限用物質。
- 每一個SKU均需有風險評估報告,且企業應妥善保存,及時更新。企業可考慮數據庫形式保存評估報告,以方便閱讀。
- 如果產品配方中兩種或兩種以上的原料,其可能產生系統毒性的作用機制相同,在計算安全邊際時應考慮累積暴露,并進行具體的個案分析。
- 《指南》暫未列出我國化妝品消費暴露參考值,企業開展風險評估時可參考國際相關權威機構發布的相關暴露量數據。待食藥局完成調研工作公布相關參考值后,應當以我國消費者數據為準。
- 化妝品的安全性由企業負責,如果企業尚不具備對產品進行充分的安全風險評估能力,可仍舊采用傳統毒理實驗進行評估。
相關鏈接:
