
2019年11月12日,國家市場監督管理總局發布《保健食品命名指南(2019年版)》(以下簡稱“《指南》”),該《指南》適用于保健食品注冊和備案產品的命名。為了幫助企業快速獲取關鍵信息,瑞旭集團主要針對保健食品名稱不得含有的內容、申報與審評要求進行了整理解讀。
1.保健食品名稱組成
保健食品名稱由商標名、通用名和屬性名依次排列組成。

2.保健食品名稱不得含有的內容
保健食品名稱中商標名和通用名不得含有以下內容:

3.保健食品名稱申報與審評要求
(1)商標名
商標名可使用已在中國境內注冊或非注冊商標,若使用已注冊商標,其注冊商標應在核定使用范圍內。根據瑞旭集團的保健食品申報經驗,注冊商標的核定使用范圍應屬于國際分類項下的第5類或第30類。
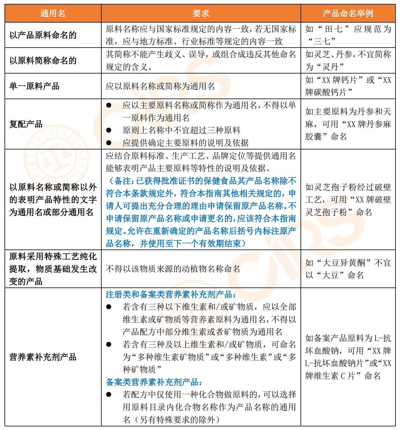
(2)通用名

(3)屬性名
- 若有適用的國家標準、行業標準或地方標準,應按照相應標準的規定進行屬性名命名;
- 若無適用的標準,應按《中國藥典》制劑通則規定的屬性名命名。
(4)特殊標注
- 應在屬性名后加括號規范標注,如配方中使用香精,可標注對應口味,若使用多個香精,僅可選擇標注一種主要香精對應的口味。如XX牌XX片(菠蘿味);
- 對于營養素補充劑產品,特定人群應與適宜人群保持一致,如XX牌XX片(7-10歲)。
瑞旭觀點
瑞旭集團建議保健食品相關企業:
- 對于未獲得批準證書的保健食品,企業應嚴格按照本《指南》的規定進行產品命名;
- 對于已獲得批準證書的保健食品,若產品名稱不符合《指南》規定,企業應提前準備申請變更產品名稱。
相關鏈接:
