
1.制定產品技術要求時,哪些指標需要增訂或修訂?
答:根據《在產在售“無有效期和無產品技術要求”保健食品集中換證審查要點》等規定,注冊人應當在備案或主動公開的執行企業標準基礎上,研究制訂符合現行規定和國家標準的產品技術要求。制定產品技術要求時,對于不符合現行規定和國家標準的,均應增訂或修訂相應指標。除此之外,對于其他擬變更指標的,建議完成“雙無”換證后,再提出變更注冊申請。
2.制定產品技術要求時,涉及增訂、修訂理化、微生物、功效成分/標志性成分指標的,應如何提交試驗報告等材料?
答:根據《在產在售“無有效期和無產品技術要求”保健食品集中換證審查要點》等規定,涉及增訂、修訂理化、微生物、功效成分/標志性成分指標的,只需提交相應增修訂指標的衛生學或穩定性試驗報告,無需提交產品技術要求全項目指標的試驗報告。對于穩定性重點考察指標,應提供相應指標的穩定性試驗報告;非穩定性重點考察指標,應提供相應指標的衛生學試驗報告。產品穩定性和非穩定性重點考察指標可參考《保健食品理化及衛生指標檢驗與評價技術指導原則》(2020年版)的相關規定。
3.產品配方中輔料在哪種情形下需要調整?
答:保健食品的輔料是指生產保健食品時所用的賦形劑及其它附加物料,包括食品、食品添加劑以及藥品常用輔料等,其本質是滿足產品生產的工藝需要。用于保健食品的輔料應有明確的使用依據,并符合現行規定。由于法規標準更新,需對產品配方中的輔料進行再確認,應當調整輔料的,按照《保健食品注冊申請服務指南(2016年版)》“8.變更注冊申請材料項目及要求”提供相關材料。除此之外,對于其他擬調整輔料的,建議完成“雙無”換證后,再提出變更注冊申請。
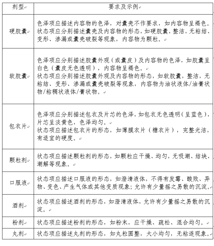
4.制定保健食品感官要求指標時需注意什么?
答:感官要求一般應包括產品的外觀(色澤、狀態等)和內容物的色澤、滋味、氣味、狀態等項目。其中色澤項應有明確描述,允許對色澤描述規定一定的范圍,盡量不要跨色系。一般情況下,由淺至深描述的順序,如棕黃色至棕褐色。復合顏色的描述則以輔色在前、主色在后,如黃棕色,即以棕色為主、黃色為輔。滋味、氣味項應有明確描述。對于狀態項,如產品屬于藥典收載劑型,可參照《中華人民共和國藥典》(2025年版)描述其狀態,如屬于食品形態,可參照相應國家相關標準描述其狀態,并應包含對雜質的描述(如無正常視力可見外來異物)。要求及示例如下:

來源:食品審評中心
