
依據國家市場監督管理總局《特殊醫學用途配方食品注冊管理辦法》(國家市場監督管理總局令第85號),我中心對申請優先審評審批的特殊醫學用途配方食品注冊申請進行了審核,現將擬優先審評審批的特殊醫學用途配方食品注冊申請及其申請人予以公示,公示期為5個工作日。對公示內容有異議的,應當在公示期內向食品審評中心提交書面意見并說明理由,同時提交《特殊醫學用途配方食品注冊優先審評審批異議表》(見附件),或將上述內容掃描后發送至電子郵箱:tyyxsp@cfe-samr.org.cn。
2024年第3號擬納入優先審評審批程序特殊醫學用途配方食品注冊申請公示

國家市場監督管理總局
食品審評中心
2024年6月20日
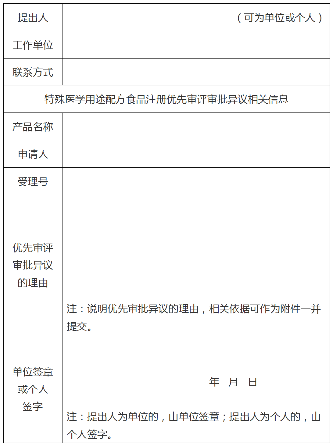
附件:特殊醫學用途配方食品注冊優先審評審批異議表

來源:國家市場監督管理總局食品審評中心
掃描下方的二維碼訂閱“CIRS食品合規互動”!實時傳遞最新食品監管法規動態,獲取最熱行業資訊,你想知道的最新一手資訊都在這里。

① 凡本網注明"稿件來源:“杭州瑞旭科技集團有限公司"的所有文字、圖片和音視頻稿件,版權均屬杭州瑞旭科技集團有限公司所有,任何媒體、網站或個人未經本網協議授權不得轉載、鏈接、轉貼或以其他方式復制發表。已經本網協議授權的媒體、網站,在下載使用時必須注明"稿件來源:杭州瑞旭科技集團有限公司",違者本網將依法追究責任。
② 本網未注明"稿件來源:杭州瑞旭科技集團有限公司 "的文/圖等稿件均為轉載稿,本網轉載出于傳遞更多信息之目的,并不意味著贊同其觀點或證實其內容的真實性。如其他媒體、網站或個人從本網下載使用,必須保留本網注明的"稿件來源",并自負版權等法律責任。如擅自篡改為"稿件來源:杭州瑞旭科技集團有限公司",本網將依法追究責任。如對稿件內容有疑議,請及時與我們聯系。
③ 如本網轉載稿涉及版權等問題,請作者在兩周內速來電或來函與杭州瑞旭科技集團有限公司聯系。