SCI期刊最新發表:科新生物與君裕集團合作揭示梔子提取物抗皮膚光損傷科學機制
繼梔子提取物在抗皮膚光損傷研究中取得突破后,杭州瑞旭科新生物技術有限公司(以下簡稱“科新生物”)與上海君裕生物科技集團有限公司(以下簡稱“君裕集團”)共同開展的梔子提取物(Gardeniae Fructus, GF)增強表皮屏障功能機制研究,近日再獲重要進展。該研究成果已正式發表于國際SCI期刊《Molecules》,為開發基于梔子活性成分的屏障修護型化妝品提供了堅實的理論支撐。
|
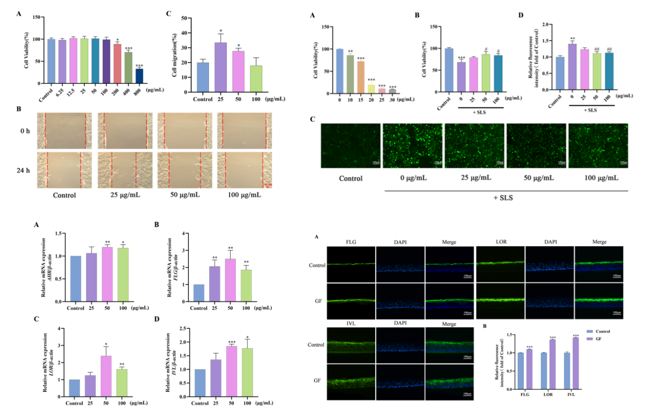
梔子作為一種富含環烯醚萜類化合物的傳統中藥,已被證實具有多種皮膚改善功效,然而其增強表皮屏障功能的具體機制尚不明確。為系統闡釋其作用途徑,研究團隊采用多學科交叉策略,首先通過UPLC-MS/MS分析鑒定GF的環烯醚萜類成分;進一步利用蛋白質組學分析、分子對接及分子動力學模擬,預測其關鍵作用靶點,發現GF中的主要環烯醚萜類成分可通過與芳香烴受體(AHR)結合以改善屏障功能;結合體外模型與人體試驗,綜合評價GF對皮膚屏障功能的改善效果,對上述機制進行驗證。
研究結果顯示,梔子提取物通過多重通路協同增強皮膚屏障功能:一方面促進角質形成細胞遷移,增強細胞對十二烷基硫酸鈉(SLS)誘導的氧化損傷的抵抗能力;另一方面通過激活AHR信號通路上調絲聚蛋白(FLG)、兜甲蛋白(LOR)和內披蛋白(IVL)等關鍵屏障蛋白的表達。該研究不僅揭示了梔子提取物在皮膚屏障修護中的作用機制,也為天然活性成分的篩選與功效評價提供了新思路,展現出廣闊的應用前景與市場潛力。
|
作為專業的第三方研究機構,瑞旭科新生物始終致力于為日化品及原料企業提供科學的功效宣稱支持。公司在美白、抗衰及敏感肌護理等核心領域,構建了覆蓋原料篩選、體外功效評價、產品研發測試至技術咨詢的全流程服務體系。君裕集團作為美容健康領域的領軍企業,在植物提取物活性研究與中藥現代化方面積淀深厚,持續引領著天然成分的科學創新。基于共同的科研理念,雙方聯合啟動了“梔子提取物增強表皮屏障功能科學機制研究”項目,旨在深入探索傳統中藥在現代護膚領域的創新應用。
1. 全鏈條功效評價體系:
整合體外實驗與人體臨床評估,系統探究GF對皮膚屏障功能的改善作用。在體外層面,通過細胞模型評估GF對HaCaT細胞活力與遷移的促進作用,并采用熒光法檢測其對SLS誘導的氧化應激的抑制效果;進一步利用qPCR與免疫熒光技術,在三維表皮模型中定量分析屏障關鍵蛋白(FLG、LOR、IVL)的表達變化。在臨床層面,開展隨機雙盲對照試驗,通過測定角質層含水量、經皮水分流失及紅斑指數等指標,評估含GF凝膠對敏感皮膚受試者屏障功能的改善效果,從而建立起從細胞到人體的全鏈條評價體系。
|
2. 多維度機制解析技術:
基于UPLC-MS/MS鑒定GF中9種環烯醚萜類成分;進而整合蛋白質組學、網絡藥理學、分子對接及分子動力學(MD)模擬,系統預測其作用靶點并驗證與芳香烴受體(AHR)的結合能力。結果表明,GF處理引起417個蛋白質表達顯著改變,其中79個靶點可能與皮膚屏障功能調節相關。分子對接與動力學模擬進一步證實,GF的主要環烯醚萜與AHR具有良好結合活性,且京尼平苷-AHR復合物在MD模擬中結構穩定。最終闡明,GF通過激活AHR信號通路,顯著上調FLG、LOR、IVL等關鍵屏障蛋白的表達,從而發揮增強皮膚屏障功能的作用。
|
目前,瑞旭科新生物已完成包括美白、抗衰、敏感肌、控油祛痘、抗糖抗氧和頭皮護理在內的全方位體外功效評價體系構建。通過生化實驗、細胞模型、3D皮膚模型等多模型聯用,結合網絡藥理學分析與皮膚微生態模型等前沿技術,打造了覆蓋日化品功效評價需求的多維科學評估系統。這一體系從皮膚作用機制的科學底層邏輯出發,不僅實現了對各類功效宣稱的精準量化評估,更通過生物信息學網絡分析整體性闡明活性成分的作用靶點與通路,結合分子對接模擬技術預測成分與蛋白的互作關系。最新研究的體外皮膚微生態模型,可用于評價產品對皮膚菌群數量、多樣性的影響,并以安全性角度出發探究原料在菌群代謝作用下的轉化,為化妝品開發提供更全面的科學依據。
|
瑞旭科新生物美白體外功效評價模型 注:a-f分別表示HaCaT-MNT-1細胞共培養模型Masson-Fontana染色,3D黑素皮膚模型HE染色,黑素皮膚模型表觀拍照,HaCaT-MNT-1細胞共培養模型熒光雙染,黑素皮膚模型黑色素分布,L*值和黑色素含量。 |
|
瑞旭科新生物抗衰抗炎體外功效評價模型 注:a-e分別表示JC-1測定線粒體膜電位,β-半乳糖苷酶染色(X-gal),基質金屬蛋白酶MMPs表達,免疫熒光染色測定Ⅰ型膠原蛋白含量,IL-6和IL-1β等炎癥因子的表達。 |
依托多模型聯用與跨學科技術整合,瑞旭科新生物建立了從原料篩選-功效驗證-安全評估的全鏈條評價解決方案,以全球化科研視野推動日化功效評價邁向數據化、系統化的新階段,為行業創新與標準升級持續注入科技動力。








